2026年番禺区义务教育学校招生工作正式启动
4月10日,番禺区教育局正式发布《2026年番禺区义务教育学校招生工作指引》(以下简称《指引》),明确了公办、民办中小学招生报名时间、流程、资料要求及注意事项,涵盖户籍生、租购同权生、积分制入学等多类适龄儿童少年入学途径,为家长有序办理招生报名手续提供清晰指引。
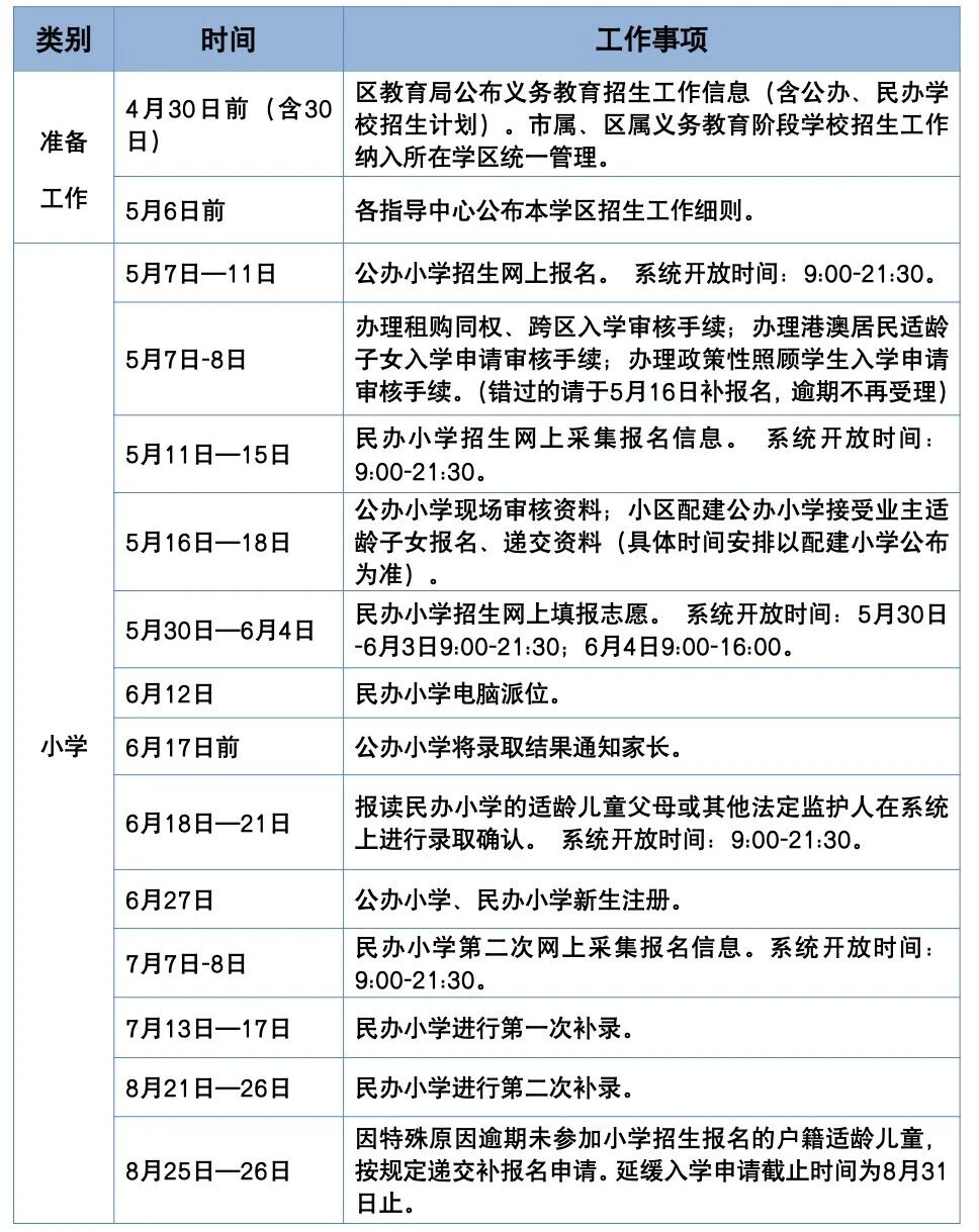
公办小学招生:分批次报名,现场审核需备齐材料
根据《指引》,具有广州市户籍的适龄儿童申请入读公办小学,需在5月7日—5月11日登录“广州市义务教育学校招生报名系统”完成网上报名,并按照系统提示预约现场审核资料时间。该系统每日开放时间为9:00-21:30。
租购同权学生、跨区入学学生、广州市政策性照顾学生及港澳居民适龄子女,需在5月7日—5月8日向属地教育指导中心申请入读小学一年级;错过该时段的,可于5月16日补报名,逾期将不再受理。
现场资料审核环节安排在5月16日—5月18日,广州市户籍适龄儿童需按预约时间,携带相关证明材料到预约学校参加审核。其中,小区配建公办小学同步接受业主适龄子女现场报名,具体要求以配建小学公布的招生方案为准。需特别注意的是,适龄儿童父母需提前打印夫妻名下不动产查册证明,并在现场通过手机查册供审核人员查验。
公办小学注册时间统一为6月27日。
民办小学招生:分阶段完成信息采集与志愿填报
民办小学招生分为信息采集、志愿填报、电脑抽签、录取确认等环节。其中,登录“广州市义务教育学校招生报名系统”网上采集报名信息时间为5月11日—5月15日,系统每日开放时间9:00-21:30;志愿填报时间为5月30日—6月4日,系统开放时段为5月30日—6月3日9:00-21:30、6月4日9:00-16:00。
6月12日,番禺区教育局将统一组织民办小学电脑抽签,抽签结果由各民办小学自行公布。家长需在6月18日—6月21日登录报名系统完成录取确认,系统每日开放时间9:00-21:30。民办小学注册时间与公办小学一致,为6月27日。
针对因特殊原因逾期未完成第一次信息采集的适龄儿童,《指引》明确可在7月7日—7月8日进行第二次网上信息采集,系统开放时间为每日9:00-21:30。补录工作分两批进行,分别为7月13日—7月17日、8月21日—8月26日。
申请入读公办初中
公办初中招生面向回番生、租购同权学生、跨区入学学生、广州市政策性照顾学生及港澳居民适龄子女,此类群体需在5月7日—5月8日向属地教育指导中心申请入读初中一年级,错过可于5月16日补报名,逾期不再受理。
5月16日—5月18日,小区配建公办初中接受业主适龄子女现场报名,具体要求以配建初中公布的招生方案为准,申请人父母需提前准备夫妻名下不动产查册证明,并现场通过手机查册查验。
6月5日前,需完成公办初中电脑派位志愿填报、对口直升资料核对等相关工作;6月24日,公办初中完成学生录取,并于当日将录取结果通知家长;7月4日为公办初中统一注册时间。
申请入读民办初中
民办初中网上采集报名信息时间为5月21日—5月25日,系统每日开放时间9:00-21:30;志愿填报时间为6月13日—6月17日,系统开放时段为6月13日—6月16日9:00-21:30、6月17日9:00-16:00。
6月25日,区教育局统一组织民办初中电脑抽签,抽签结果由各民办初中公布;家长需在6月29日—7月1日登录报名系统完成录取确认,系统每日开放时间9:00-21:30;民办初中注册时间为7月4日。
未按时完成第一次信息采集的小学应届毕业生,可在7月15日—7月16日进行第二次网上信息采集,系统开放时间为每日9:00-21:30。补录工作分两批开展,分别为7月17日—7月21日、8月21日—8月26日。
积分申请入学
番禺区积分制入学网上报名时间为5月8日—5月14日,系统开放时间为5月8日9:00-5月14日17:00;5月27日—5月29日为积分制审核结果确认阶段,申请人需签署并锁定积分结果,系统开放时间为每日9:00-17:00。
6月15日—6月18日,申请人需登录网上申请系统填报拟入读学校志愿(小学、初中同步进行),系统开放时间为每日9:00-17:00;若有积分剩余学位,系统将在6月23日—6月25日接受落选申请人第二次补填志愿;6月26日,锁定积分学位分配结果,并派发拟录取通知书(小学、初中同步)。
区教育局特别提醒,因特殊原因逾期未参加公办小学、公办初中招生报名的户籍适龄儿童少年,需在8月25日—8月26日到户籍地教育指导中心递交补报名申请,具体时间以教育指导中心通知为准。适龄儿童少年因身体状况需延迟入学的,可向户籍地教育指导中心申请,延缓入学申请截止时间为8月31日。
关于民办学校招生范围,《指引》明确,各义务教育阶段民办学校原则上面向番禺区生源招生,无寄宿条件的民办学校不得跨区招生。本区生源界定标准为:穗籍学生以户籍或小学毕业学籍界定属地区;非穗籍学生以本人或父母(或其他法定监护人)其中一方的《广东省居住证》(或具同等功能和效力的其他有效证件)地址,或小学毕业学籍界定属地区。
此外,家长可通过“穗好办”APP查询名下不动产登记情况,查询结果教育部门予以确认。针对招生季常见的诈骗问题,区教育局呼吁广大家长提高警惕:义务教育阶段学校招生由教育行政部门统一负责,公办、民办学校均需严格遵守招生政策和纪律,切勿相信培训机构“保入学”、个人“缴费入学”等虚假承诺,如发现招生诈骗现象,应及时报警处理,避免财产损失和影响孩子入学。


(备注:如需调整时间的,将另行通知,请密切关注“广州番禺教育”微信公众号发布的招生信息。)
广州市番禺区2026年义务教育阶段学校招生工作日程安排

番禺区教育局及各教育指导中心联系方式
文:番禺融媒记者 刘莉 通讯员 番教宣
图:区教育局供图
编辑:貌信玲
审核:李嘉
校对:谢微
签发:林美才


